Download VMware Certified Professional 6 - Data Center Virtualization.2V0-621.PracticeDumps.2017-12-13.242q.tqb

Vendor: VMware
Exam Code: 2V0-621
Exam Name: VMware Certified Professional 6 - Data Center Virtualization
Date: Dec 13, 2017
File Size: 13 MB

How to open TQB files?

Files with TQB (Taurus Question Bank) extension can be opened by Taurus Exam Studio.

Demo Questions

Question 1
An administrator wants to provide users restricted access. The users should only be able to perform the following tasks: 
  • Create and consolidate virtual machine snapshots 
  • Add/Remove virtual disks 
  • Snapshot Management   
Which default role in vCenter Server would meet the administrator's requirements for the users?
  1. Virtual machine user
  2. Virtual machine power user
  3. Virtual Datacenter administrator
  4. VMware Consolidated Backup user
Correct answer: B
Explanation:
Virtual Machine Power User: A sample role that grants a user access rights only to virtual machines; can alter the virtual hardware or create snapshots of the VMReference:https://communities.vmware.com/thread/480179?start=0&tstart=0https://www.pluralsight.com/blog/tutorials/vmware-access-control-101-roles-and-permissions
Virtual Machine Power User: A sample role that grants a user access rights only to virtual machines; can alter the virtual hardware or create snapshots of the VM
Reference:
https://communities.vmware.com/thread/480179?start=0&tstart=0
https://www.pluralsight.com/blog/tutorials/vmware-access-control-101-roles-and-permissions
Question 2
Which two roles can be modified? (Choose two.)
  1. Administrator
  2. Network Administrator
  3. Datastore Consumer
  4. Read-Only
Correct answer: BC
Explanation:
Three of the pre-established roles are permanent, meaning that the privileges associated with that role cannot be modified. These permanent roles are available to a stand-alone ESX or ESXi server, or to vCenter Server. The remaining eight are sample roles which can be modified as needed. These eight roles are exclusive to vCenter Server. Below are the pre-established roles:No Access: A permanent role that is assigned to new users and groups. Prevents a user or group from viewing or making changes to an objectRead-Only: A permanent role that allows users to check the state of an object or view its details, but not make changes to itAdministrator: A permanent role that enables a user complete access to all of the objects on the server. The root user is assigned this role by default, as are all of the users who are part of the local Windows Administrators group associated with vCenter Server. At least one user must have administrative permissions in VMware.Virtual Machine Administrator: A sample role that allows a user complete and total control of a virtual machine or a host, up to and including removing that VM or hostVirtual Machine Power User: A sample role that grants a user access rights only to virtual machines; can alter the virtual hardware or create snapshots of the VMVirtual Machine User: Grants user access rights exclusively to VMs. The user can power on, power off, and reset the virtual machine, as well as run media from the virtual discs.Resource Pool Administrator: Allows the user to create resource pools (RAM and CPU reserved for use) and assign these pools to virtual machinesDatacenter Administrator: Permits a user to add new datacenter objectsVMware Consolidated Backup User: Required to allow VMware Consolidated Backup to runDatastore Consumer: Allows the user to consume space on a datastoreNetwork Consumer: Allows the user to assign a network to a virtual machine or a hostReference:https://communities.vmware.com/thread/480179?start=0&tstart=0https://www.pluralsight.com/blog/tutorials/vmware-access-control-101-roles-and-permissions
Three of the pre-established roles are permanent, meaning that the privileges associated with that role cannot be modified. These permanent roles are available to a stand-alone ESX or ESXi server, or to vCenter Server. The remaining eight are sample roles which can be modified as needed. These eight roles are exclusive to vCenter Server. 
Below are the pre-established roles:
  • No Access: A permanent role that is assigned to new users and groups. Prevents a user or group from viewing or making changes to an object
  • Read-Only: A permanent role that allows users to check the state of an object or view its details, but not make changes to it
  • Administrator: A permanent role that enables a user complete access to all of the objects on the server. The root user is assigned this role by default, as are all of the users who are part of the local Windows Administrators group associated with vCenter Server. At least one user must have administrative permissions in VMware.
  • Virtual Machine Administrator: A sample role that allows a user complete and total control of a virtual machine or a host, up to and including removing that VM or host
  • Virtual Machine Power User: A sample role that grants a user access rights only to virtual machines; can alter the virtual hardware or create snapshots of the VM
    Virtual Machine User: Grants user access rights exclusively to VMs. The user can power on, power off, and reset the virtual machine, as well as run media from the virtual discs.
  • Resource Pool Administrator: Allows the user to create resource pools (RAM and CPU reserved for use) and assign these pools to virtual machines
  • Datacenter Administrator: Permits a user to add new datacenter objects
  • VMware Consolidated Backup User: Required to allow VMware Consolidated Backup to run
  • Datastore Consumer: Allows the user to consume space on a datastore
  • Network Consumer: Allows the user to assign a network to a virtual machine or a host
Reference:
https://communities.vmware.com/thread/480179?start=0&tstart=0
https://www.pluralsight.com/blog/tutorials/vmware-access-control-101-roles-and-permissions
Question 3
An administrator with global administrator privileges creates a custom role but fails to assign any privileges to it.   
Which two privileges would the custom role have? (Choose two.)
  1. System.View
  2. System.Anonymous
  3. System.User
  4. System.ReadOnly
Correct answer: AB
Explanation:
When you add a custom role and do not assign any privileges to it, the role is created as a Read Only role with three system-defined privileges: System.Anonymous, System.View, and System.Read.Reference:https://pubs.vmware.com/vsphere-50/index.jsp?topic=%2Fcom.vmware.vsphere.security.doc_50%2FGUID-5ACE7CFA-75EC-4EF3-95E7-19962D76225E.html
When you add a custom role and do not assign any privileges to it, the role is created as a Read Only role with three system-defined privileges: System.Anonymous, System.View, and System.Read.
Reference:
https://pubs.vmware.com/vsphere-50/index.jsp?topic=%2Fcom.vmware.vsphere.security.doc_50%2FGUID-5ACE7CFA-75EC-4EF3-95E7-19962D76225E.html
Question 4
An administrator wishes to give a user the ability to manage snapshots for virtual machines. 
Which privilege does the administrator need to assign to the user?
  1. Datastore.Allocate Space
  2. Virtual machine.Configuration.create snapshot
  3. Virtual machine.Configuration.manage snapshot
  4. Datastore.Browse Datastore
Correct answer: A
Explanation:
    Reference:https://pubs.vmware.com/vsphere-4-esx-vcenter/index.jsp?topic=/com.vmware.vsphere.vmadmin.doc_41/vsp_dc_admin_guide/managing_users_groups_roles_and_permissions/r_required_privileges_for_common_tasks.html
   
 
Reference:
https://pubs.vmware.com/vsphere-4-esx-vcenter/index.jsp?topic=/com.vmware.vsphere.vmadmin.doc_41/vsp_dc_admin_guide/managing_users_groups_roles_and_permissions/r_required_privileges_for_common_tasks.html
Question 5
An object has inherited permissions from two parent objects.   
What is true about the permissions on the object?
  1. The common permissions between the two are applied and the rest are discarded.
  2. The permissions are combined from both parent objects.
  3. No permissions are applied from the parent objects.
  4. The permission is randomly selected from either of the two parent objects.
Correct answer: B
Explanation:
If an object inherits permissions from two parent objects, the permissions on one object are added to the permissions on the other object. For example, if a virtual machine is in a virtual machine folder and also belongs to a resource pool, that virtual machine inherits all permission settings from both the virtual machine folder and the resource pool. Reference:https://pubs.vmware.com/vsphere-55/index.jsp?topic=%2Fcom.vmware.vsphere.security.doc%2FGUID-72EE3449-79FD-4E7A-B164-26904958540F.html
If an object inherits permissions from two parent objects, the permissions on one object are added to the permissions on the other object. For example, if a virtual machine is in a virtual machine folder and also belongs to a resource pool, that virtual machine inherits all permission settings from both the virtual machine folder and the resource pool. 
Reference:
https://pubs.vmware.com/vsphere-55/index.jsp?topic=%2Fcom.vmware.vsphere.security.doc%2FGUID-72EE3449-79FD-4E7A-B164-26904958540F.html
Question 6
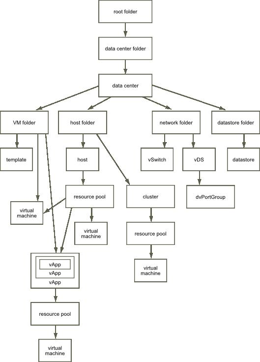
What is the highest object level from which a virtual machine can inherit privileges?
  1. Host Folder
  2. Data Center
  3. Data Center Folder
  4. VM Folder
Correct answer: C
Explanation:
   Reference:http://pubs.vmware.com/vsphere-4-esx-vcenter/index.jsp?topic=/com.vmware.vsphere.dcadmin.doc_41/vsp_dc_admin_guide/managing_users_groups_roles_and_permissions/c_hierarchical_inheritance_of_permissions.html
   
Reference:
http://pubs.vmware.com/vsphere-4-esx-vcenter/index.jsp?topic=/com.vmware.vsphere.dcadmin.doc_41/vsp_dc_admin_guide/managing_users_groups_roles_and_permissions/c_hierarchical_inheritance_of_permissions.html
Question 7
Which three Authorization types are valid in vSphere? (Choose three.)
  1. Group Membership in vsphere.local
  2. Global
  3. Forest
  4. vCenter Server
  5. Group Membership in system-domain
Correct answer: ABD
Explanation:
The primary way of authorizing a user or group in vSphere is the vCenter Server permissions. Depending on the task you want to perform, you might require other authorization. vSphere 6.0 and later allows privileged users to give other users permissions to perform tasks in the following ways. These approaches are, for the most part, mutually exclusive; however, you can assign use global permissions to authorize certain users for all solution, and local vCenter Server permissions to authorize other users for individual vCenter Server systems.     Reference:https://pubs.vmware.com/vsphere-60/index.jsp?topic=%2Fcom.vmware.vsphere.security.doc%2FGUID-74F53189-EF41-4AC1-A78E-D25621855800.htmlGlobal Permissions Groups in the vsphere.local Domain
The primary way of authorizing a user or group in vSphere is the vCenter Server permissions. Depending on the task you want to perform, you might require other authorization. 
vSphere 6.0 and later allows privileged users to give other users permissions to perform tasks in the following ways. These approaches are, for the most part, mutually exclusive; however, you can assign use global permissions to authorize certain users for all solution, and local vCenter Server permissions to authorize other users for individual vCenter Server systems. 
   
 
Reference:
https://pubs.vmware.com/vsphere-60/index.jsp?topic=%2Fcom.vmware.vsphere.security.doc%2FGUID-74F53189-EF41-4AC1-A78E-D25621855800.html
Global Permissions 
Groups in the vsphere.local Domain
Question 8
Which three components should an administrator select when configuring vSphere permissions? (Choose three.)
  1. Inventory Object
  2. Role
  3. User/Group
  4. Privilege
  5. Password
Correct answer: ABC
Explanation:
To manage permissions from the vSphere Web Client, you need to understand the following concepts:    Reference:https://pubs.vmware.com/vsphere-60/index.jsp?topic=%2Fcom.vmware.vsphere.security.doc%2FGUID-3B78EEB3-23E2-4CEB-9FBD-E432B606011A.html
To manage permissions from the vSphere Web Client, you need to understand the following concepts:
    
Reference:
https://pubs.vmware.com/vsphere-60/index.jsp?topic=%2Fcom.vmware.vsphere.security.doc%2FGUID-3B78EEB3-23E2-4CEB-9FBD-E432B606011A.html
Question 9
In which two vsphere.local groups should an administrator avoid adding members? (Choose two.)
  1. SolutionUsers
  2. Administrators
  3. DCAdmins
  4. ExternalPDUsers
Correct answer: AB
Explanation:
    Reference:https://pubs.vmware.com/vsphere-60/index.jsp?topic=%2Fcom.vmware.vsphere.security.doc%2FGUID-87DA2F34-DCC9-4DAB-8900-1BA35837D07E.html
   
 
Reference:
https://pubs.vmware.com/vsphere-60/index.jsp?topic=%2Fcom.vmware.vsphere.security.doc%2FGUID-87DA2F34-DCC9-4DAB-8900-1BA35837D07E.html
Question 10
An administrator has configured three vCenter Servers and vRealize Orchestrator within a Platform Services Controller domain, and needs to grant a user privileges that span all environments.    
Which statement best describes how the administrator would accomplish this?
  1. Assign a Global Permission to the user.
  2. Assign a vCenter Permission to the user.
  3. Assign vsphere.local membership to the user.
  4. Assign an ESXi Permission to the user.
Correct answer: A
Explanation:
Global Permissions Global permissions are applied to a global root object that spans solutions, for example, both vCenter Server and vCenter Orchestrator. Use global permissions to give a user or group privileges for all objects in all object hierarchies. Each solution has a root object in its own object hierarchy. The global root object acts as a parent object to each solution object. You can assign global permissions to users or groups, and decide on the role for each user or group. The role determines the set of privileges. You can assign a predefined role or create custom roles. See Using Roles to Assign Privileges. It is important to distinguish between vCenter Server permissions and global permissions.    Reference:https://pubs.vmware.com/vsphere-60/index.jsp?topic=%2Fcom.vmware.vsphere.security.doc%2FGUID-C7702E31-1623-4189-89CB-E1136AA27972.html
Global Permissions 
Global permissions are applied to a global root object that spans solutions, for example, both vCenter Server and vCenter Orchestrator. Use global permissions to give a user or group privileges for all objects in all object hierarchies. 
Each solution has a root object in its own object hierarchy. The global root object acts as a parent object to each solution object. You can assign global permissions to users or groups, and decide on the role for each user or group. The role determines the set of privileges. You can assign a predefined role or create custom roles. See Using Roles to Assign Privileges. It is important to distinguish between vCenter Server permissions and global permissions. 
   
Reference:
https://pubs.vmware.com/vsphere-60/index.jsp?topic=%2Fcom.vmware.vsphere.security.doc%2FGUID-C7702E31-1623-4189-89CB-E1136AA27972.html
HOW TO OPEN VCE FILES

Use VCE Exam Simulator to open VCE files
Avanaset

HOW TO OPEN VCEX FILES

Use ProfExam Simulator to open VCEX files
ProfExam Screen

ProfExam
ProfExam at a 20% markdown

You have the opportunity to purchase ProfExam at a 20% reduced price

Get Now!